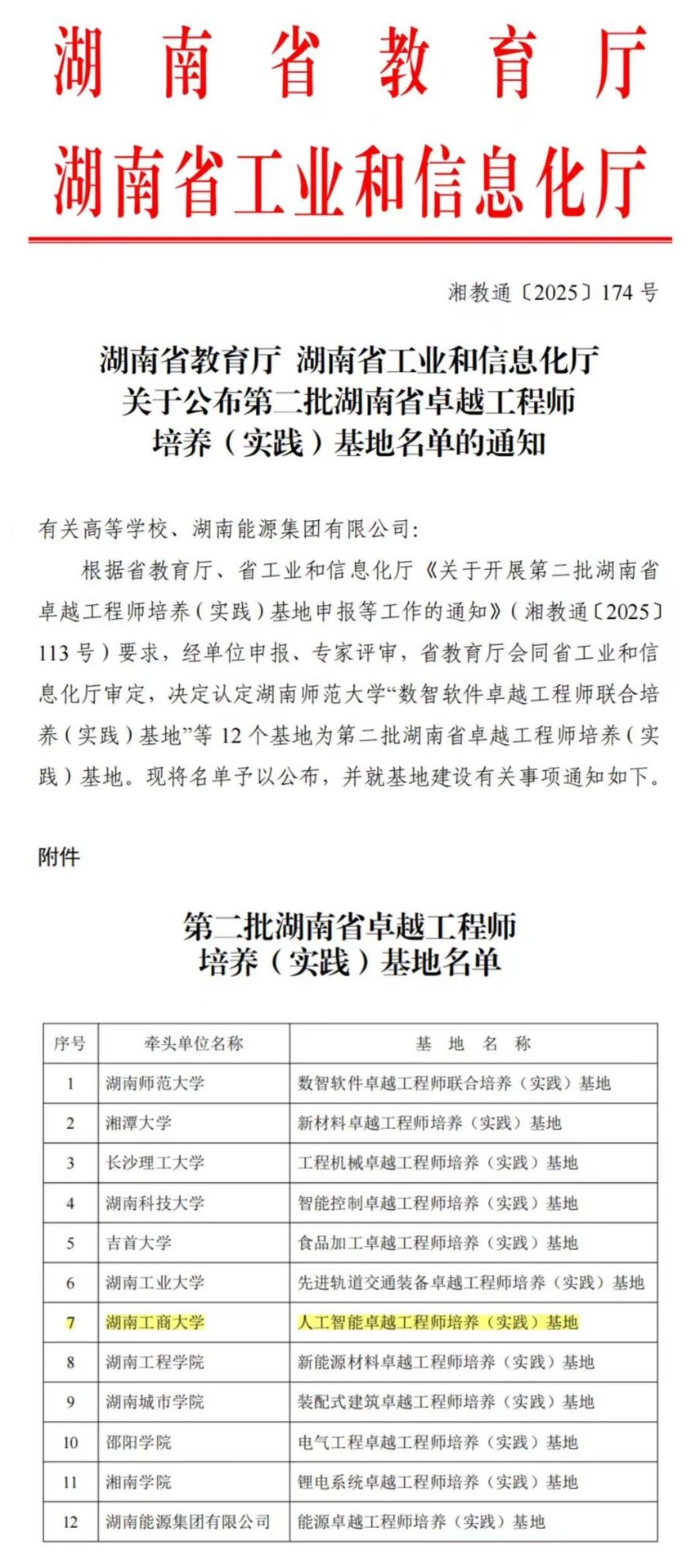
近日,湖南省教育厅、湖南省工业和信息化厅联合发布湖南省第二批卓越工程师培养(实践)基地立项名单。由我校卓越工程师学院牵头,联合湖南麒麟信安股份有限公司、湘江实验室、湖南中南智能装备有限公司共同申报的“湖南工商大学人工智能卓越工程师培养(实践)基地”成功获批立项。

该基地建设是我校紧密对接国家制造强国战略,深入贯彻落实湖南省“三高四新”发展蓝图的重要举措。学校秉持“新工科+新商科+新医科+新文科”与理科融合发展的理念,依托卓越工程师学院、人工智能与先进计算学院、计算机学院的优势资源,携手湖南麒麟信安股份有限公司、湘江实验室、湖南中南智能装备有限公司等优质企业与科研平台,以人工智能领域为聚焦点,积极推进工程实践案例、技术攻关成果与创新创业项目融入课堂教学、教材编写与培养方案,着力构建“科教融合、交叉融合、校企融合”的育人体系,打造多方共建、协同治理、成果共享的持续发展机制。
该基地规划建设“一平台三中心”,即产学研用一体化平台,以及教育教学与资源中心、实践与实训中心、创新合作中心。通过系统化布局,精准对接人工智能领域的产业链、创新链与人才链,持续深化“共商、共建、共管、共享、共育、共评”的“六共”协同育人模式。此举旨在推动相关专业发展转型升级,增强科技服务社会能力,完善基地可持续发展的“自我造血”功能,逐步建立起科学高效、保障有力的长效运行管理体系,为卓越工程师培养提供坚实支撑,助力基地实现高质量、可持续发展。
